Une combinaison logique, c’est bien, mais parfois, c’est insuffisant. Il faut parfois pouvoir réagir sur un évènement en fonction d’un comportement précédent et utiliser des éléments de ‘mémoire’. On utilise pour cela des « bascules » qui sont des éléments qui conservent l’état d’un évènement donné.
On pourra utiliser ces bascules pour mémoriser des données comme des registres de configuration, ou réaliser des compteurs d’évènements ou de séquencement.
Différents types de bascule
La bascule D
La table de vérité nous indique que la bascule ne réagit que pour un front montant sur son entrée 'Clk' (changement d’état vers le niveau ‘1’ logique). A chaque activation la sortie Q recopie la valeur l’entrée D, et Q son opposé.
Cela permet, pour un évènement donné décodé sur l’entrée 'Clk', de mémoriser un état, une configuration ou autre information, que l’on pourra réutiliser par la suite en logique combinatoire.
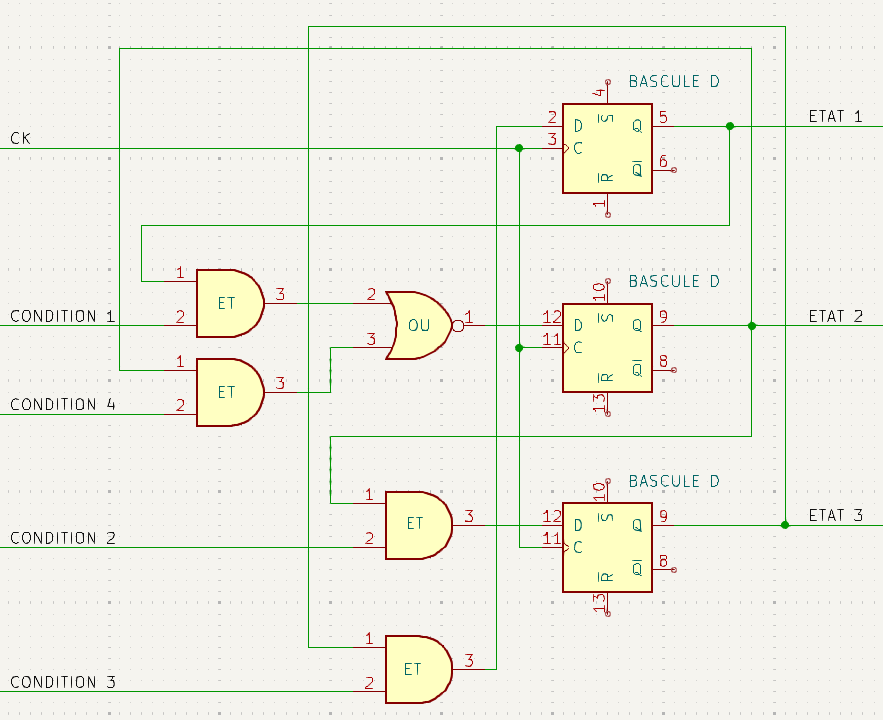
Il est possible d' utiliser ce type de bascule pour effectuer des opérations de manière séquentielle, en considérant que chaque état correspond à une bascule activée et que chaque condition de passage est appliquée sur l’horloge de la bascule suivante.
Dans ce cas de figure on passe à un nouvel état si l’état précédent est actif et si la condition est remplie.


La bascule T (Toggle)
Pour chaque front actif, cette bascule conserve sont état si son entrée T est à ‘0’ et change d’état si elle est à ‘1’.
Ce type de bascule est souvent implémentée dans les réseaux logiques programmable et peut être réalisée à partir d’un Bascule JK. On choisira ce type de bascule pour réaliser des compteurs synchrone (Dont l’état de toutes les sorties changent simultanément à un coup d’horloge.
La Bascule JK
C’est une bascule à tout faire qui permet de construire tout type de circuits séquentiels.

Sur la figure ci-dessus, on remarque que le front actif est descendant (passage de l'état '1' vers l'état '0'). Il aurait cependant pu être montant en fonction du circuit électronique, ce qui importe c’est le principe. Le comportement de la bascule est modifié en fonction de l’état des entrées J et K.
Ce que l’on peut cependant constater, c’est que lorsque J est relié à K (J=K), si JK = ‘0’ il n’y aucune modification d’’état, en revanche si JK= ‘1’ la bascule change d’état. Nous retrouvons alors le fonctionnement de la bascule T (Toggle) dont voici l'utilisation en compteur synchrone.

